|
法律法规:中华人民共和国安全生产法(2021年6月修订)
中华人民共和国 安全生产法
安徽省安全生产协会制 (2021 年修正) 中华人民共和国主席令 第八十八号
《全国人民代表大会常务委员会关于修改〈中华人民共和 国安全生产法〉的决定》已由中华人民共和国第十三届全国人 民代表大会常务委员会第二十九次会议于 2021 年 6 月 10 日通过,现予公布, 自 2021 年 9 月 1 日起施行。
中华人民共和国主席 习近平 2021 年 6 月 10 日
中华人民共和国安全生产法
(2002 年 6 月 29 日第九届全国人民代表大会常务委员会第二十八次 会议通过 根据 2009 年 8 月 27 日第十一届全国人民代表大会常务委员会 第十次会议关于《关于修改部分法律的决定》第一次修正 根据 2014 年 8 月 31 日第十二届全国人民代表大会常务委员会第十次会议《关于修改<中 华人民共和国安全生产法>的决定》第二次修正 根据 2021 年 6 月 10 日第 十三届全国人民代表大会常务委员会第二十九次会议《关于修改<中华人民共和国安全生产法>的决定》第三次修正)
目 录
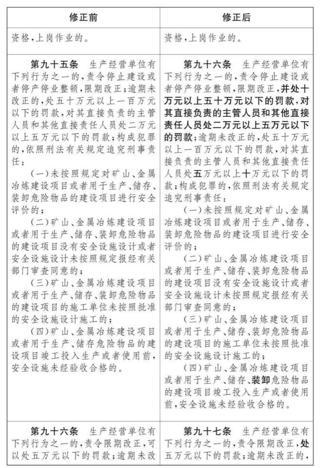
第一条 为了加强安全生产工作,防止和减少生产安全 事故,保障人民群众生命和财产安全,促进经济社会持续健康发展,制定本法。 第二条 在中华人民共和国领域内从事生产经营活动 的单位(以下统称生产经营单位)的安全生产,适用本法; 有关法律、行政法规对消防安全和道路交通安全、铁路交通 安全、水上交通安全、民用航空安全以及核与辐射安全、特种设备安全另有规定的,适用其规定。 第三条 安全生产工作坚持中国共产党的领导。 安全生产工作应当以人为本,坚持人民至上、生命至上, 把保护人民生命安全摆在首位,树牢安全发展理念,坚持安 全第一、预防为主、综合治理的方针,从源头上防范化解重大安全风险。 安全生产工作实行管行业必须管安全、管业务必须管安 全、管生产经营必须管安全,强化和落实生产经营单位主体 责任与政府监管责任,建立生产经营单位负责、职工参与、 政府监管、行业自律和社会监督的机制。 第四条 生产经营单位必须遵守本法和其他有关安全 生产的法律、法规,加强安全生产管理,建立健全全员安全 生产责任制和安全生产规章制度,加大对安全生产资金、物 资、技术、人员的投入保障力度,改善安全生产条件,加强 安全生产标准化、信息化建设,构建安全风险分级管控和隐 患排查治理双重预防机制,健全风险防范化解机制,提高安 全生产水平,确保安全生产。 平台经济等新兴行业、领域的生产经营单位应当根据本行 业、领域的特点,建立健全并落实全员安全生产责任制,加强 从业人员安全生产教育和培训,履行本法和其他法律、法规规 定的有关安全生产义务。 第五条 生产经营单位的主要负责人是本单位安全生产 第一责任人,对本单位的安全生产工作全面负责。其他负责人 对职责范围内的安全生产工作负责。 第六条 生产经营单位的从业人员有依法获得安全生产 保障的权利,并应当依法履行安全生产方面的义务。 第七条 工会依法对安全生产工作进行监督。 生产经营单位的工会依法组织职工参加本单位安全生产 工作的民主管理和民主监督,维护职工在安全生产方面的合法 权益。生产经营单位制定或者修改有关安全生产的规章制度, 应当听取工会的意见。 第八条 国务院和县级以上地方各级人民政府应当根据 国民经济和社会发展规划制定安全生产规划,并组织实施。安 全生产规划应当与国土空间规划等相关规划相衔接。 各级人民政府应当加强安全生产基础设施建设和安全生 产监管能力建设,所需经费列入本级预算。 县级以上地方各级人民政府应当组织有关部门建立完善 安全风险评估与论证机制,按照安全风险管控要求,进行产业 规划和空间布局,并对位置相邻、行业相近、业态相似的生产 经营单位实施重大安全风险联防联控。 第九条 国务院和县级以上地方各级人民政府应当加强 对安全生产工作的领导,建立健全安全生产工作协调机制,支 持、督促各有关部门依法履行安全生产监督管理职责,及时协 调、解决安全生产监督管理中存在的重大问题。 乡镇人民政府和街道办事处,以及开发区、工业园区、港 区、风景区等应当明确负责安全生产监督管理的有关工作机构 及其职责,加强安全生产监管力量建设,按照职责对本行政区 域或者管理区域内生产经营单位安全生产状况进行监督检查, 协助人民政府有关部门或者按照授权依法履行安全生产监督 管理职责。 第十条 国务院应急管理部门依照本法,对全国安全生产 工作实施综合监督管理;县级以上地方各级人民政府应急管理 部门依照本法,对本行政区域内安全生产工作实施综合监督管 理。 国务院交通运输、住房和城乡建设、水利、民航等有关部 门依照本法和其他有关法律、行政法规的规定,在各自的职责 范围内对有关行业、领域的安全生产工作实施监督管理;县级 以上地方各级人民政府有关部门依照本法和其他有关法律、法 规的规定,在各自的职责范围内对有关行业、领域的安全生产 工作实施监督管理。对新兴行业、领域的安全生产监督管理职 责不明确的,由县级以上地方各级人民政府按照业务相近的原 则确定监督管理部门。 应急管理部门和对有关行业、领域的安全生产工作实施监 督管理的部门,统称负有安全生产监督管理职责的部门。负有 安全生产监督管理职责的部门应当相互配合、齐抓共管、信息 共享、资源共用,依法加强安全生产监督管理工作。 第十一条 国务院有关部门应当按照保障安全生产的要 求,依法及时制定有关的国家标准或者行业标准,并根据科技 进步和经济发展适时修订。 生产经营单位必须执行依法制定的保障安全生产的国家 标准或者行业标准。 第十二条 国务院有关部门按照职责分工负责安全生产强 制性国家标准的项目提出、组织起草、征求意见、技术审查。 国务院应急管理部门统筹提出安全生产强制性国家标准的立 项计划。国务院标准化行政主管部门负责安全生产强制性国家 标准的立项、编号、对外通报和授权批准发布工作。国务院标 准化行政主管部门、有关部门依据法定职责对安全生产强制性 国家标准的实施进行监督检查。 第十三条 各级人民政府及其有关部门应当采取多种形 式,加强对有关安全生产的法律、法规和安全生产知识的宣传, 增强全社会的安全生产意识。 第十四条 有关协会组织依照法律、行政法规和章程,为 生产经营单位提供安全生产方面的信息、培训等服务,发挥自 律作用,促进生产经营单位加强安全生产管理。 第十五条 依法设立的为安全生产提供技术、管理服务的 机构,依照法律、行政法规和执业准则,接受生产经营单位的 委托为其安全生产工作提供技术、管理服务。 生产经营单位委托前款规定的机构提供安全生产技术、管 理服务的,保证安全生产的责任仍由本单位负责。 第十六条 国家实行生产安全事故责任追究制度,依照本 法和有关法律、法规的规定,追究生产安全事故责任单位和责 任人员的法律责任。 第十七条 县级以上各级人民政府应当组织负有安全生产 监督管理职责的部门依法编制安全生产权力和责任清单,公开 并接受社会监督。 第十八条 国家鼓励和支持安全生产科学技术研究和安 全生产先进技术的推广应用,提高安全生产水平。 第十九条 国家对在改善安全生产条件、防止生产安全事 故、参加抢险救护等方面取得显著成绩的单位和个人,给予奖 励。 第二章 生产经营单位的安全生产保障 第二十条 生产经营单位应当具备本法和有关法律、行政 法规和国家标准或者行业标准规定的安全生产条件;不具备安 全生产条件的,不得从事生产经营活动。 第二十一条 生产经营单位的主要负责人对本单位安全 生产工作负有下列职责: (一)建立健全并落实本单位全员安全生产责任制,加强 安全生产标准化建设; (二)组织制定并实施本单位安全生产规章制度和操作规 程; (三)组织制定并实施本单位安全生产教育和培训计划; (四)保证本单位安全生产投入的有效实施; (五)组织建立并落实安全风险分级管控和隐患排查治理 双重预防工作机制,督促、检查本单位的安全生产工作,及时 消除生产安全事故隐患; (六)组织制定并实施本单位的生产安全事故应急救援预 案; (七)及时、如实报告生产安全事故。 第二十二条 生产经营单位的全员安全生产责任制应当 明确各岗位的责任人员、责任范围和考核标准等内容。 生产经营单位应当建立相应的机制,加强对全员安全生产 责任制落实情况的监督考核,保证全员安全生产责任制的落 实。 第二十三条 生产经营单位应当具备的安全生产条件所 必需的资金投入,由生产经营单位的决策机构、主要负责人或 者个人经营的投资人予以保证,并对由于安全生产所必需的资 金投入不足导致的后果承担责任。 有关生产经营单位应当按照规定提取和使用安全生产费 用,专门用于改善安全生产条件。安全生产费用在成本中据实 列支。安全生产费用提取、使用和监督管理的具体办法由国务 院财政部门会同国务院应急管理部门征求国务院有关部门意 见后制定。 第二十四条 矿山、金属冶炼、建筑施工、运输单位和危 险物品的生产、经营、储存、装卸单位,应当设置安全生产管 理机构或者配备专职安全生产管理人员。 前款规定以外的其他生产经营单位,从业人员超过一百人 的,应当设置安全生产管理机构或者配备专职安全生产管理人 员;从业人员在一百人以下的,应当配备专职或者兼职的安全 生产管理人员。 第二十五条 生产经营单位的安全生产管理机构以及安 全生产管理人员履行下列职责: (一)组织或者参与拟订本单位安全生产规章制度、操作 规程和生产安全事故应急救援预案; (二)组织或者参与本单位安全生产教育和培训,如实记 录安全生产教育和培训情况; (三)组织开展危险源辨识和评估,督促落实本单位重大 危险源的安全管理措施; (四)组织或者参与本单位应急救援演练; (五)检查本单位的安全生产状况,及时排查生产安全事 故隐患,提出改进安全生产管理的建议; (六)制止和纠正违章指挥、强令冒险作业、违反操作规 程的行为; (七)督促落实本单位安全生产整改措施。 生产经营单位可以设置专职安全生产分管负责人,协助本 单位主要负责人履行安全生产管理职责。 第二十六条 生产经营单位的安全生产管理机构以及安 全生产管理人员应当恪尽职守,依法履行职责。 生产经营单位作出涉及安全生产的经营决策,应当听取安 全生产管理机构以及安全生产管理人员的意见。 生产经营单位不得因安全生产管理人员依法履行职责而 降低其工资、福利等待遇或者解除与其订立的劳动合同。 危险物品的生产、储存单位以及矿山、金属冶炼单位的安 全生产管理人员的任免,应当告知主管的负有安全生产监督管 理职责的部门。 第二十七条 生产经营单位的主要负责人和安全生产管 理人员必须具备与本单位所从事的生产经营活动相应的安全 生产知识和管理能力。 危险物品的生产、经营、储存、装卸单位以及矿山、金属 冶炼、建筑施工、运输单位的主要负责人和安全生产管理人员, 应当由主管的负有安全生产监督管理职责的部门对其安全生 产知识和管理能力考核合格。考核不得收费。 危险物品的生产、储存、装卸单位以及矿山、金属冶炼单 位应当有注册安全工程师从事安全生产管理工作。鼓励其他生 产经营单位聘用注册安全工程师从事安全生产管理工作。注册 安全工程师按专业分类管理,具体办法由国务院人力资源和社 会保障部门、国务院应急管理部门会同国务院有关部门制定。 第二十八条 生产经营单位应当对从业人员进行安全生 产教育和培训,保证从业人员具备必要的安全生产知识,熟悉 有关的安全生产规章制度和安全操作规程,掌握本岗位的安全 操作技能,了解事故应急处理措施,知悉自身在安全生产方面 的权利和义务。未经安全生产教育和培训合格的从业人员,不 得上岗作业。 生产经营单位使用被派遣劳动者的,应当将被派遣劳动者 纳入本单位从业人员统一管理,对被派遣劳动者进行岗位安全 操作规程和安全操作技能的教育和培训。劳务派遣单位应当对 被派遣劳动者进行必要的安全生产教育和培训。 生产经营单位接收中等职业学校、高等学校学生实习的, 应当对实习学生进行相应的安全生产教育和培训,提供必要的 劳动防护用品。学校应当协助生产经营单位对实习学生进行安 全生产教育和培训。 生产经营单位应当建立安全生产教育和培训档案,如实记 录安全生产教育和培训的时间、内容、参加人员以及考核结果 等情况。 第二十九条 生产经营单位采用新工艺、新技术、新材料 或者使用新设备,必须了解、掌握其安全技术特性,采取有效 的安全防护措施,并对从业人员进行专门的安全生产教育和培 训。 第三十条 生产经营单位的特种作业人员必须按照国家 有关规定经专门的安全作业培训,取得相应资格,方可上岗作 业。 特种作业人员的范围由国务院应急管理部门会同国务院 有关部门确定。 第三十一条 生产经营单位新建、改建、扩建工程项目(以 下统称建设项目)的安全设施,必须与主体工程同时设计、同 时施工、同时投入生产和使用。安全设施投资应当纳入建设项 目概算。 第三十二条 矿山、金属冶炼建设项目和用于生产、储存、 装卸危险物品的建设项目,应当按照国家有关规定进行安全评 价。 第三十三条 建设项目安全设施的设计人、设计单位应当 对安全设施设计负责。 矿山、金属冶炼建设项目和用于生产、储存、装卸危险物 品的建设项目的安全设施设计应当按照国家有关规定报经有 关部门审查,审查部门及其负责审查的人员对审查结果负责。 第三十四条 矿山、金属冶炼建设项目和用于生产、储存、 装卸危险物品的建设项目的施工单位必须按照批准的安全设 施设计施工,并对安全设施的工程质量负责。 矿山、金属冶炼建设项目和用于生产、储存、装卸危险物 品的建设项目竣工投入生产或者使用前,应当由建设单位负责 组织对安全设施进行验收;验收合格后,方可投入生产和使用。 负有安全生产监督管理职责的部门应当加强对建设单位验收 活动和验收结果的监督核查。 第三十五条 生产经营单位应当在有较大危险因素的生 产经营场所和有关设施、设备上,设置明显的安全警示标志。 第三十六条 安全设备的设计、制造、安装、使用、检测、 维修、改造和报废,应当符合国家标准或者行业标准。 生产经营单位必须对安全设备进行经常性维护、保养,并 定期检测,保证正常运转。维护、保养、检测应当作好记录, 并由有关人员签字。 生产经营单位不得关闭、破坏直接关系生产安全的监控、 报警、防护、救生设备、设施,或者篡改、隐瞒、销毁其相关 数据、信息。 餐饮等行业的生产经营单位使用燃气的,应当安装可燃气 体报警装置,并保障其正常使用。 第三十七条 生产经营单位使用的危险物品的容器、运输 工具,以及涉及人身安全、危险性较大的海洋石油开采特种设 备和矿山井下特种设备,必须按照国家有关规定,由专业生产 单位生产,并经具有专业资质的检测、检验机构检测、检验合 格,取得安全使用证或者安全标志,方可投入使用。检测、检 验机构对检测、检验结果负责。 第三十八条 国家对严重危及生产安全的工艺、设备实行 淘汰制度,具体目录由国务院应急管理部门会同国务院有关部 门制定并公布。法律、行政法规对目录的制定另有规定的,适 用其规定。 省、自治区、直辖市人民政府可以根据本地区实际情况制 定并公布具体目录,对前款规定以外的危及生产安全的工艺、 设备予以淘汰。 生产经营单位不得使用应当淘汰的危及生产安全的工艺、 设备。 第三十九条 生产、经营、运输、储存、使用危险物品或 者处置废弃危险物品的,由有关主管部门依照有关法律、法规 的规定和国家标准或者行业标准审批并实施监督管理。 生产经营单位生产、经营、运输、储存、使用危险物品或 者处置废弃危险物品,必须执行有关法律、法规和国家标准或 者行业标准,建立专门的安全管理制度,采取可靠的安全措施, 接受有关主管部门依法实施的监督管理。 第四十条 生产经营单位对重大危险源应当登记建档,进 行定期检测、评估、监控,并制定应急预案,告知从业人员和 相关人员在紧急情况下应当采取的应急措施。 生产经营单位应当按照国家有关规定将本单位重大危险 源及有关安全措施、应急措施报有关地方人民政府应急管理部 门和有关部门备案。有关地方人民政府应急管理部门和有关部 门应当通过相关信息系统实现信息共享。 第四十一条 生产经营单位应当建立安全风险分级管控 制度,按照安全风险分级采取相应的管控措施。 生产经营单位应当建立健全并落实生产安全事故隐患排 查治理制度,采取技术、管理措施,及时发现并消除事故隐患。 事故隐患排查治理情况应当如实记录,并通过职工大会或者职 工代表大会、信息公示栏等方式向从业人员通报。其中,重大 事故隐患排查治理情况应当及时向负有安全生产监督管理职 责的部门和职工大会或者职工代表大会报告。 县级以上地方各级人民政府负有安全生产监督管理职责 的部门应当将重大事故隐患纳入相关信息系统,建立健全重大 事故隐患治理督办制度,督促生产经营单位消除重大事故隐 患。 第四十二条 生产、经营、储存、使用危险物品的车间、 商店、仓库不得与员工宿舍在同一座建筑物内,并应当与员工 宿舍保持安全距离。 生产经营场所和员工宿舍应当设有符合紧急疏散要求、标 志明显、保持畅通的出口、疏散通道。禁止占用、锁闭、封堵 生产经营场所或者员工宿舍的出口、疏散通道。 第四十三条 生产经营单位进行爆破、吊装、动火、临时 用电以及国务院应急管理部门会同国务院有关部门规定的其 他危险作业,应当安排专门人员进行现场安全管理,确保操作 规程的遵守和安全措施的落实。 第四十四条 生产经营单位应当教育和督促从业人员严 格执行本单位的安全生产规章制度和安全操作规程;并向从业 人员如实告知作业场所和工作岗位存在的危险因素、防范措施 以及事故应急措施。 生产经营单位应当关注从业人员的身体、心理状况和行为 习惯,加强对从业人员的心理疏导、精神慰藉,严格落实岗位 安全生产责任,防范从业人员行为异常导致事故发生。 第四十五条 生产经营单位必须为从业人员提供符合国 家标准或者行业标准的劳动防护用品,并监督、教育从业人员 按照使用规则佩戴、使用。 第四十六条 生产经营单位的安全生产管理人员应当根 据本单位的生产经营特点,对安全生产状况进行经常性检查; 对检查中发现的安全问题,应当立即处理;不能处理的,应当 及时报告本单位有关负责人,有关负责人应当及时处理。检查 及处理情况应当如实记录在案。 生产经营单位的安全生产管理人员在检查中发现重大事 故隐患,依照前款规定向本单位有关负责人报告,有关负责人 不及时处理的,安全生产管理人员可以向主管的负有安全生产 监督管理职责的部门报告,接到报告的部门应当依法及时处 理。 第四十七条 生产经营单位应当安排用于配备劳动防护 用品、进行安全生产培训的经费。 第四十八条 两个以上生产经营单位在同一作业区域内 进行生产经营活动,可能危及对方生产安全的,应当签订安全 生产管理协议,明确各自的安全生产管理职责和应当采取的安 全措施,并指定专职安全生产管理人员进行安全检查与协调。 第四十九条 生产经营单位不得将生产经营项目、场所、 设备发包或者出租给不具备安全生产条件或者相应资质的单 位或者个人。 生产经营项目、场所发包或者出租给其他单位的,生产经 营单位应当与承包单位、承租单位签订专门的安全生产管理协 议,或者在承包合同、租赁合同中约定各自的安全生产管理职 责;生产经营单位对承包单位、承租单位的安全生产工作统一 协调、管理,定期进行安全检查,发现安全问题的,应当及时 督促整改。 矿山、金属冶炼建设项目和用于生产、储存、装卸危险物 品的建设项目的施工单位应当加强对施工项目的安全管理,不 得倒卖、出租、出借、挂靠或者以其他形式非法转让施工资质, 不得将其承包的全部建设工程转包给第三人或者将其承包的 全部建设工程支解以后以分包的名义分别转包给第三人,不得 将工程分包给不具备相应资质条件的单位。 第五十条 生产经营单位发生生产安全事故时,单位的主 要负责人应当立即组织抢救,并不得在事故调查处理期间擅离 职守。 第五十一条 生产经营单位必须依法参加工伤保险,为从 业人员缴纳保险费。 国家鼓励生产经营单位投保安全生产责任保险;属于国家 规定的高危行业、领域的生产经营单位,应当投保安全生产责 任保险。具体范围和实施办法由国务院应急管理部门会同国务 院财政部门、国务院保险监督管理机构和相关行业主管部门制 定。 第三章 从业人员的安全生产权利义务 第五十二条 生产经营单位与从业人员订立的劳动合同, 应当载明有关保障从业人员劳动安全、防止职业危害的事项, 以及依法为从业人员办理工伤保险的事项。 生产经营单位不得以任何形式与从业人员订立协议,免除 或者减轻其对从业人员因生产安全事故伤亡依法应承担的责 任。 第五十三条 生产经营单位的从业人员有权了解其作业 场所和工作岗位存在的危险因素、防范措施及事故应急措施, 有权对本单位的安全生产工作提出建议。 第五十四条 从业人员有权对本单位安全生产工作中存 在的问题提出批评、检举、控告;有权拒绝违章指挥和强令冒 险作业。 生产经营单位不得因从业人员对本单位安全生产工作提 出批评、检举、控告或者拒绝违章指挥、强令冒险作业而降低 其工资、福利等待遇或者解除与其订立的劳动合同。 第五十五条 从业人员发现直接危及人身安全的紧急情 况时,有权停止作业或者在采取可能的应急措施后撤离作业场 所。 生产经营单位不得因从业人员在前款紧急情况下停止作 业或者采取紧急撤离措施而降低其工资、福利等待遇或者解除 与其订立的劳动合同。 第五十六条 生产经营单位发生生产安全事故后,应当及 时采取措施救治有关人员。 因生产安全事故受到损害的从业人员,除依法享有工伤保 险外,依照有关民事法律尚有获得赔偿的权利的,有权提出赔 偿要求。 第五十七条 从业人员在作业过程中,应当严格落实岗位 安全责任,遵守本单位的安全生产规章制度和操作规程,服从 管理,正确佩戴和使用劳动防护用品。 第五十八条 从业人员应当接受安全生产教育和培训,掌 握本职工作所需的安全生产知识,提高安全生产技能,增强事 故预防和应急处理能力。 第五十九条 从业人员发现事故隐患或者其他不安全因 素,应当立即向现场安全生产管理人员或者本单位负责人报 告;接到报告的人员应当及时予以处理。 第六十条 工会有权对建设项目的安全设施与主体工程 同时设计、同时施工、同时投入生产和使用进行监督,提出意 见。 工会对生产经营单位违反安全生产法律、法规,侵犯从业 人员合法权益的行为,有权要求纠正;发现生产经营单位违章 指挥、强令冒险作业或者发现事故隐患时,有权提出解决的建 议,生产经营单位应当及时研究答复;发现危及从业人员生命 安全的情况时,有权向生产经营单位建议组织从业人员撤离危 险场所,生产经营单位必须立即作出处理。 工会有权依法参加事故调查,向有关部门提出处理意见, 并要求追究有关人员的责任。 第六十一条 生产经营单位使用被派遣劳动者的,被派遣 劳动者享有本法规定的从业人员的权利,并应当履行本法规定 的从业人员的义务。 第四章 安全生产的监督管理 第六十二条 县级以上地方各级人民政府应当根据本行 政区域内的安全生产状况,组织有关部门按照职责分工,对本 行政区域内容易发生重大生产安全事故的生产经营单位进行 严格检查。 应急管理部门应当按照分类分级监督管理的要求,制定安 全生产年度监督检查计划,并按照年度监督检查计划进行监督 检查,发现事故隐患,应当及时处理。 第六十三条 负有安全生产监督管理职责的部门依照有 关法律、法规的规定,对涉及安全生产的事项需要审查批准(包 括批准、核准、许可、注册、认证、颁发证照等,下同)或者 验收的,必须严格依照有关法律、法规和国家标准或者行业标 准规定的安全生产条件和程序进行审查;不符合有关法律、法 规和国家标准或者行业标准规定的安全生产条件的,不得批准 或者验收通过。对未依法取得批准或者验收合格的单位擅自从 事有关活动的,负责行政审批的部门发现或者接到举报后应当 立即予以取缔,并依法予以处理。对已经依法取得批准的单位, 负责行政审批的部门发现其不再具备安全生产条件的,应当撤 销原批准。 第六十四条 负有安全生产监督管理职责的部门对涉及 安全生产的事项进行审查、验收,不得收取费用;不得要求接 受审查、验收的单位购买其指定品牌或者指定生产、销售单位 的安全设备、器材或者其他产品。 第六十五条 应急管理部门和其他负有安全生产监督管 理职责的部门依法开展安全生产行政执法工作,对生产经营单 位执行有关安全生产的法律、法规和国家标准或者行业标准的 情况进行监督检查,行使以下职权: (一)进入生产经营单位进行检查,调阅有关资料,向有 关单位和人员了解情况; (二)对检查中发现的安全生产违法行为,当场予以纠正 或者要求限期改正;对依法应当给予行政处罚的行为,依照本 法和其他有关法律、行政法规的规定作出行政处罚决定; (三)对检查中发现的事故隐患,应当责令立即排除;重 大事故隐患排除前或者排除过程中无法保证安全的,应当责令 从危险区域内撤出作业人员,责令暂时停产停业或者停止使用 相关设施、设备;重大事故隐患排除后,经审查同意,方可恢 复生产经营和使用; (四)对有根据认为不符合保障安全生产的国家标准或者 行业标准的设施、设备、器材以及违法生产、储存、使用、经 营、运输的危险物品予以查封或者扣押,对违法生产、储存、 使用、经营危险物品的作业场所予以查封,并依法作出处理决 定。 监督检查不得影响被检查单位的正常生产经营活动。 第六十六条 生产经营单位对负有安全生产监督管理职 责的部门的监督检查人员(以下统称安全生产监督检查人员) 依法履行监督检查职责,应当予以配合,不得拒绝、阻挠。 第六十七条 安全生产监督检查人员应当忠于职守,坚持 原则,秉公执法。 安全生产监督检查人员执行监督检查任务时,必须出示有 效的行政执法证件;对涉及被检查单位的技术秘密和业务秘 密,应当为其保密。 第六十八条 安全生产监督检查人员应当将检查的时间、 地点、内容、发现的问题及其处理情况,作出书面记录,并由 检查人员和被检查单位的负责人签字;被检查单位的负责人拒 绝签字的,检查人员应当将情况记录在案,并向负有安全生产 监督管理职责的部门报告。 第六十九条 负有安全生产监督管理职责的部门在监督 检查中,应当互相配合,实行联合检查;确需分别进行检查的, 应当互通情况,发现存在的安全问题应当由其他有关部门进行 处理的,应当及时移送其他有关部门并形成记录备查,接受移 送的部门应当及时进行处理。 第七十条 负有安全生产监督管理职责的部门依法对存 在重大事故隐患的生产经营单位作出停产停业、停止施工、停 止使用相关设施或者设备的决定,生产经营单位应当依法执 行,及时消除事故隐患。生产经营单位拒不执行,有发生生产 安全事故的现实危险的,在保证安全的前提下,经本部门主要 负责人批准,负有安全生产监督管理职责的部门可以采取通知 有关单位停止供电、停止供应民用爆炸物品等措施,强制生产 经营单位履行决定。通知应当采用书面形式,有关单位应当予 以配合。 负有安全生产监督管理职责的部门依照前款规定采取停 止供电措施,除有危及生产安全的紧急情形外,应当提前二十 四小时通知生产经营单位。生产经营单位依法履行行政决定、 采取相应措施消除事故隐患的,负有安全生产监督管理职责的 部门应当及时解除前款规定的措施。 第七十一条 监察机关依照监察法的规定,对负有安全生 产监督管理职责的部门及其工作人员履行安全生产监督管理 职责实施监察。 第七十二条 承担安全评价、认证、检测、检验职责的机 构应当具备国家规定的资质条件,并对其作出的安全评价、认 证、检测、检验结果的合法性、真实性负责。资质条件由国务 院应急管理部门会同国务院有关部门制定。 承担安全评价、认证、检测、检验职责的机构应当建立并 实施服务公开和报告公开制度,不得租借资质、挂靠、出具虚 假报告。 第七十三条 有安全生产监督管理职责的部门应当建立 举报制度,公开举报电话、信箱或者电子邮件地址等网络举报 平台,受理有关安全生产的举报;受理的举报事项经调查核实 后,应当形成书面材料;需要落实整改措施的,报经有关负责 人签字并督促落实。对不属于本部门职责,需要由其他有关部 门进行调查处理的,转交其他有关部门处理。 涉及人员死亡的举报事项,应当由县级以上人民政府组织 核查处理。 第七十四条 任何单位或者个人对事故隐患或者安全生 产违法行为,均有权向负有安全生产监督管理职责的部门报告 或者举报。 因安全生产违法行为造成重大事故隐患或者导致重大事 故,致使国家利益或者社会公共利益受到侵害的,人民检察院 可以根据民事诉讼法、行政诉讼法的相关规定提起公益诉讼。 第七十五条 居民委员会、村民委员会发现其所在区域内 的生产经营单位存在事故隐患或者安全生产违法行为时,应当 向当地人民政府或者有关部门报告。 第七十六条 县级以上各级人民政府及其有关部门对报 告重大事故隐患或者举报安全生产违法行为的有功人员,给予 奖励。具体奖励办法由国务院应急管理部门会同国务院财政部 门制定。 第七十七条 新闻、出版、广播、电影、电视等单位有进 行安全生产公益宣传教育的义务,有对违反安全生产法律、法 规的行为进行舆论监督的权利。 第七十八条 负有安全生产监督管理职责的部门应当建 立安全生产违法行为信息库,如实记录生产经营单位及其有关 从业人员的安全生产违法行为信息;对违法行为情节严重的生 产经营单位及其有关从业人员,应当及时向社会公告,并通报 行业主管部门、投资主管部门、自然资源主管部门、生态环境 主管部门、证券监督管理机构以及有关金融机构。有关部门和 机构应当对存在失信行为的生产经营单位及其有关从业人员 采取加大执法检查频次、暂停项目审批、上调有关保险费率、 行业或者职业禁入等联合惩戒措施,并向社会公示。 负有安全生产监督管理职责的部门应当加强对生产经营 单位行政处罚信息的及时归集、共享、应用和公开,对生产经 营单位作出处罚决定后七个工作日内在监督管理部门公示系 统予以公开曝光,强化对违法失信生产经营单位及其有关从业 人员的社会监督,提高全社会安全生产诚信水平。 第五章 生产安全事故的应急救援与调查处理 第七十九条 国家加强生产安全事故应急能力建设,在重 点行业、领域建立应急救援基地和应急救援队伍,并由国家安 全生产应急救援机构统一协调指挥;鼓励生产经营单位和其他 社会力量建立应急救援队伍,配备相应的应急救援装备和物 资,提高应急救援的专业化水平。 国务院应急管理部门牵头建立全国统一的生产安全事故 应急救援信息系统,国务院交通运输、住房和城乡建设、水利、 民航等有关部门和县级以上地方人民政府建立健全相关行业、 领域、地区的生产安全事故应急救援信息系统,实现互联互通、 信息共享,通过推行网上安全信息采集、安全监管和监测预警, 提升监管的精准化、智能化水平。 第八十条 县级以上地方各级人民政府应当组织有关部 门制定本行政区域内生产安全事故应急救援预案,建立应急救 援体系。 乡镇人民政府和街道办事处,以及开发区、工业园区、港 区、风景区等应当制定相应的生产安全事故应急救援预案,协 助人民政府有关部门或者按照授权依法履行生产安全事故应 急救援工作职责。 第八十一条 生产经营单位应当制定本单位生产安全事 故应急救援预案,与所在地县级以上地方人民政府组织制定的 生产安全事故应急救援预案相衔接,并定期组织演练。 第八十二条 危险物品的生产、经营、储存单位以及矿山、 金属冶炼、城市轨道交通运营、建筑施工单位应当建立应急救 援组织;生产经营规模较小的,可以不建立应急救援组织,但 应当指定兼职的应急救援人员。 危险物品的生产、经营、储存、运输单位以及矿山、金属 冶炼、城市轨道交通运营、建筑施工单位应当配备必要的应急 救援器材、设备和物资,并进行经常性维护、保养,保证正常 运转。 第八十三条 生产经营单位发生生产安全事故后,事故现 场有关人员应当立即报告本单位负责人。 单位负责人接到事故报告后,应当迅速采取有效措施,组 织抢救,防止事故扩大,减少人员伤亡和财产损失,并按照国 家有关规定立即如实报告当地负有安全生产监督管理职责的 部门,不得隐瞒不报、谎报或者迟报,不得故意破坏事故现场、 毁灭有关证据。 第八十四条 负有安全生产监督管理职责的部门接到事 故报告后,应当立即按照国家有关规定上报事故情况。负有安 全生产监督管理职责的部门和有关地方人民政府对事故情况 不得隐瞒不报、谎报或者迟报。 第八十五条 有关地方人民政府和负有安全生产监督管 理职责的部门的负责人接到生产安全事故报告后,应当按照生 产安全事故应急救援预案的要求立即赶到事故现场,组织事故 抢救。 参与事故抢救的部门和单位应当服从统一指挥,加强协同 联动,采取有效的应急救援措施,并根据事故救援的需要采取 警戒、疏散等措施,防止事故扩大和次生灾害的发生,减少人 员伤亡和财产损失。 事故抢救过程中应当采取必要措施,避免或者减少对环境 造成的危害。 任何单位和个人都应当支持、配合事故抢救,并提供一切 便利条件。 第八十六条 事故调查处理应当按照科学严谨、依法依 规、实事求是、注重实效的原则,及时、准确地查清事故原因, 查明事故性质和责任,评估应急处置工作,总结事故教训,提 出整改措施,并对事故责任单位和人员提出处理建议。事故调 查报告应当依法及时向社会公布。事故调查和处理的具体办法 由国务院制定。 事故发生单位应当及时全面落实整改措施,负有安全生产 监督管理职责的部门应当加强监督检查。 负责事故调查处理的国务院有关部门和地方人民政府应 当在批复事故调查报告后一年内,组织有关部门对事故整改和 防范措施落实情况进行评估,并及时向社会公开评估结果;对 不履行职责导致事故整改和防范措施没有落实的有关单位和 人员,应当按照有关规定追究责任。 第八十七条 生产经营单位发生生产安全事故,经调查确 定为责任事故的,除了应当查明事故单位的责任并依法予以追 究外,还应当查明对安全生产的有关事项负有审查批准和监督 职责的行政部门的责任,对有失职、渎职行为的,依照本法第 九十条的规定追究法律责任。 第八十八条 任何单位和个人不得阻挠和干涉对事故的 依法调查处理。 第八十九条 县级以上地方各级人民政府应急管理部门 应当定期统计分析本行政区域内发生生产安全事故的情况,并 定期向社会公布。 第六章 法律责任 第九十条 负有安全生产监督管理职责的部门的工作人 员,有下列行为之一的,给予降级或者撤职的处分;构成犯罪 的,依照刑法有关规定追究刑事责任: (一)对不符合法定安全生产条件的涉及安全生产的事项 予以批准或者验收通过的; (二)发现未依法取得批准、验收的单位擅自从事有关活 动或者接到举报后不予取缔或者不依法予以处理的; (三)对已经依法取得批准的单位不履行监督管理职责, 发现其不再具备安全生产条件而不撤销原批准或者发现安全 生产违法行为不予查处的; (四)在监督检查中发现重大事故隐患,不依法及时处理 的。 负有安全生产监督管理职责的部门的工作人员有前款规 定以外的滥用职权、玩忽职守、徇私舞弊行为的,依法给予处 分;构成犯罪的,依照刑法有关规定追究刑事责任。 第九十一条 负有安全生产监督管理职责的部门,要求被 审查、验收的单位购买其指定的安全设备、器材或者其他产品 的,在对安全生产事项的审查、验收中收取费用的,由其上级 机关或者监察机关责令改正,责令退还收取的费用;情节严重 的,对直接负责的主管人员和其他直接责任人员依法给予处 分。 第九十二条 承担安全评价、认证、检测、检验职责的机 构出具失实报告的,责令停业整顿,并处三万元以上十万元以 下的罚款;给他人造成损害的,依法承担赔偿责任。 承担安全评价、认证、检测、检验职责的机构租借资质、 挂靠、出具虚假报告的,没收违法所得;违法所得在十万元以 上的,并处违法所得二倍以上五倍以下的罚款,没有违法所得 或者违法所得不足十万元的,单处或者并处十万元以上二十万 元以下的罚款;对其直接负责的主管人员和其他直接责任人员 处五万元以上十万元以下的罚款;给他人造成损害的,与生产 经营单位承担连带赔偿责任;构成犯罪的,依照刑法有关规定 追究刑事责任。 对有前款违法行为的机构及其直接责任人员,吊销其相应 资质和资格,五年内不得从事安全评价、认证、检测、检验等 工作;情节严重的,实行终身行业和职业禁入。 第九十三条 生产经营单位的决策机构、主要负责人或者 个人经营的投资人不依照本法规定保证安全生产所必需的资 金投入,致使生产经营单位不具备安全生产条件的,责令限期 改正,提供必需的资金;逾期未改正的,责令生产经营单位停 产停业整顿。 有前款违法行为,导致发生生产安全事故的,对生产经营 单位的主要负责人给予撤职处分,对个人经营的投资人处二万 元以上二十万元以下的罚款;构成犯罪的,依照刑法有关规定 追究刑事责任。 第九十四条 生产经营单位的主要负责人未履行本法规 定的安全生产管理职责的,责令限期改正,处二万元以上五万 元以下的罚款;逾期未改正的,处五万元以上十万元以下的罚 款,责令生产经营单位停产停业整顿。 生产经营单位的主要负责人有前款违法行为,导致发生生 产安全事故的,给予撤职处分;构成犯罪的,依照刑法有关规 定追究刑事责任。 生产经营单位的主要负责人依照前款规定受刑事处罚或 者撤职处分的,自刑罚执行完毕或者受处分之日起,五年内不 得担任任何生产经营单位的主要负责人;对重大、特别重大生 产安全事故负有责任的,终身不得担任本行业生产经营单位的 主要负责人。 第九十五条 生产经营单位的主要负责人未履行本法 规定的安全生产管理职责,导致发生生产安全事故的,由应急 管理部门依照下列规定处以罚款: (一)发生一般事故的,处上一年年收入百分之四十的罚 款; (二)发生较大事故的,处上一年年收入百分之六十的罚 款; (三)发生重大事故的,处上一年年收入百分之八十的罚 款; (四)发生特别重大事故的,处上一年年收入百分之一百 的罚款。 第九十六条 生产经营单位的其他负责人和安全生产管 理人员未履行本法规定的安全生产管理职责的,责令限期改 正,处一万元以上三万元以下的罚款;导致发生生产安全事故 的,暂停或者吊销其与安全生产有关的资格,并处上一年年收 入百分之二十以上百分之五十以下的罚款;构成犯罪的,依照 刑法有关规定追究刑事责任。 第九十七条 生产经营单位有下列行为之一的,责令限期 改正,处十万元以下的罚款;逾期未改正的,责令停产停业整 顿,并处十万元以上二十万元以下的罚款,对其直接负责的主 管人员和其他直接责任人员处二万元以上五万元以下的罚款: (一)未按照规定设置安全生产管理机构或者配备安全生 产管理人员、注册安全工程师的; (二)危险物品的生产、经营、储存、装卸单位以及矿山、 金属冶炼、建筑施工、运输单位的主要负责人和安全生产管理 人员未按照规定经考核合格的; (三)未按照规定对从业人员、被派遣劳动者、实习学生 进行安全生产教育和培训,或者未按照规定如实告知有关的安 全生产事项的; (四)未如实记录安全生产教育和培训情况的; (五)未将事故隐患排查治理情况如实记录或者未向从业 人员通报的; (六)未按照规定制定生产安全事故应急救援预案或者未 定期组织演练的; (七)特种作业人员未按照规定经专门的安全作业培训并 取得相应资格,上岗作业的。 第九十八条 生产经营单位有下列行为之一的,责令停止 建设或者停产停业整顿,限期改正,并处十万元以上五十万元 以下的罚款,对其直接负责的主管人员和其他直接责任人员处 二万元以上五万元以下的罚款;逾期未改正的,处五十万元以 上一百万元以下的罚款,对其直接负责的主管人员和其他直接 责任人员处五万元以上十万元以下的罚款;构成犯罪的,依照 刑法有关规定追究刑事责任: (一)未按照规定对矿山、金属冶炼建设项目或者用于生 产、储存、装卸危险物品的建设项目进行安全评价的; (二)矿山、金属冶炼建设项目或者用于生产、储存、装 卸危险物品的建设项目没有安全设施设计或者安全设施设计 未按照规定报经有关部门审查同意的; (三)矿山、金属冶炼建设项目或者用于生产、储存、装 卸危险物品的建设项目的施工单位未按照批准的安全设施设 计施工的; (四)矿山、金属冶炼建设项目或者用于生产、储存、装 卸危险物品的建设项目竣工投入生产或者使用前,安全设施未 经验收合格的。 第九十九条 生产经营单位有下列行为之一的,责令限期 改正,处五万元以下的罚款;逾期未改正的,处五万元以上二 十万元以下的罚款,对其直接负责的主管人员和其他直接责任 人员处一万元以上二万元以下的罚款;情节严重的,责令停产 停业整顿;构成犯罪的,依照刑法有关规定追究刑事责任: (一)未在有较大危险因素的生产经营场所和有关设施、 设备上设置明显的安全警示标志的; (二)安全设备的安装、使用、检测、改造和报废不符合 国家标准或者行业标准的; (三)未对安全设备进行经常性维护、保养和定期检测的; (四)关闭、破坏直接关系生产安全的监控、报警、防护、 救生设备、设施,或者篡改、隐瞒、销毁其相关数据、信息的; (五)未为从业人员提供符合国家标准或者行业标准的劳 动防护用品的; (六)危险物品的容器、运输工具,以及涉及人身安全、 危险性较大的海洋石油开采特种设备和矿山井下特种设备未 经具有专业资质的机构检测、检验合格,取得安全使用证或者 安全标志,投入使用的; (七)使用应当淘汰的危及生产安全的工艺、设备的; (八)餐饮等行业的生产经营单位使用燃气未安装可燃气 体报警装置的。 第一百条 未经依法批准,擅自生产、经营、运输、储存、 使用危险物品或者处置废弃危险物品的,依照有关危险物品安 全管理的法律、行政法规的规定予以处罚;构成犯罪的,依照 刑法有关规定追究刑事责任。 第一百零一条 生产经营单位有下列行为之一的,责令限 期改正,处十万元以下的罚款;逾期未改正的,责令停产停业 整顿,并处十万元以上二十万元以下的罚款,对其直接负责的 主管人员和其他直接责任人员处二万元以上五万元以下的罚 款;构成犯罪的,依照刑法有关规定追究刑事责任: (一)生产、经营、运输、储存、使用危险物品或者处置 废弃危险物品,未建立专门安全管理制度、未采取可靠的安全 措施的; (二)对重大危险源未登记建档,未进行定期检测、评估、 监控,未制定应急预案,或者未告知应急措施的; (三)进行爆破、吊装、动火、临时用电以及国务院应急 管理部门会同国务院有关部门规定的其他危险作业,未安排专 门人员进行现场安全管理的; (四)未建立安全风险分级管控制度或者未按照安全风险 分级采取相应管控措施的; (五)未建立事故隐患排查治理制度,或者重大事故隐患 排查治理情况未按照规定报告的。 第一百零二条 生产经营单位未采取措施消除事故隐患 的,责令立即消除或者限期消除,处五万元以下的罚款;生产 经营单位拒不执行的,责令停产停业整顿,对其直接负责的主 管人员和其他直接责任人员处五万元以上十万元以下的罚款; 构成犯罪的,依照刑法有关规定追究刑事责任。 第一百零三条 生产经营单位将生产经营项目、场所、设 备发包或者出租给不具备安全生产条件或者相应资质的单位 或者个人的,责令限期改正,没收违法所得;违法所得十万元 以上的,并处违法所得二倍以上五倍以下的罚款;没有违法所 得或者违法所得不足十万元的,单处或者并处十万元以上二十 万元以下的罚款;对其直接负责的主管人员和其他直接责任人 员处一万元以上二万元以下的罚款;导致发生生产安全事故给 他人造成损害的,与承包方、承租方承担连带赔偿责任。 生产经营单位未与承包单位、承租单位签订专门的安全生 产管理协议或者未在承包合同、租赁合同中明确各自的安全生 产管理职责,或者未对承包单位、承租单位的安全生产统一协 调、管理的,责令限期改正,处五万元以下的罚款,对其直接 负责的主管人员和其他直接责任人员处一万元以下的罚款;逾 期未改正的,责令停产停业整顿。 矿山、金属冶炼建设项目和用于生产、储存、装卸危险物 品的建设项目的施工单位未按照规定对施工项目进行安全管 理的,责令限期改正,处十万元以下的罚款,对其直接负责的 主管人员和其他直接责任人员处二万元以下的罚款;逾期未改 正的,责令停产停业整顿。以上施工单位倒卖、出租、出借、 挂靠或者以其他形式非法转让施工资质的,责令停产停业整 顿,吊销资质证书,没收违法所得;违法所得十万元以上的, 并处违法所得二倍以上五倍以下的罚款,没有违法所得或者违 法所得不足十万元的,单处或者并处十万元以上二十万元以下 的罚款;对其直接负责的主管人员和其他直接责任人员处五万 元以上十万元以下的罚款;构成犯罪的,依照刑法有关规定追 究刑事责任。 第一百零四条 两个以上生产经营单位在同一作业区域 内进行可能危及对方安全生产的生产经营活动,未签订安全生 产管理协议或者未指定专职安全生产管理人员进行安全检查 与协调的,责令限期改正,处五万元以下的罚款,对其直接负 责的主管人员和其他直接责任人员处一万元以下的罚款;逾期 未改正的,责令停产停业。 第一百零五条 生产经营单位有下列行为之一的,责令限 期改正,处五万元以下的罚款,对其直接负责的主管人员和其 他直接责任人员处一万元以下的罚款;逾期未改正的,责令停 产停业整顿;构成犯罪的,依照刑法有关规定追究刑事责任: (一)生产、经营、储存、使用危险物品的车间、商店、 仓库与员工宿舍在同一座建筑内,或者与员工宿舍的距离不符 合安全要求的; (二)生产经营场所和员工宿舍未设有符合紧急疏散需 要、标志明显、保持畅通的出口、疏散通道,或者占用、锁闭、 封堵生产经营场所或者员工宿舍出口、疏散通道的。 第一百零六条 生产经营单位与从业人员订立协议,免除 或者减轻其对从业人员因生产安全事故伤亡依法应承担的责 任的,该协议无效;对生产经营单位的主要负责人、个人经营 的投资人处二万元以上十万元以下的罚款。 第一百零七条 生产经营单位的从业人员不落实岗位安 全责任,不服从管理,违反安全生产规章制度或者操作规程的, 由生产经营单位给予批评教育,依照有关规章制度给予处分; 构成犯罪的,依照刑法有关规定追究刑事责任。 第一百零八条 违反本法规定,生产经营单位拒绝、阻碍 负有安全生产监督管理职责的部门依法实施监督检查的,责令 改正;拒不改正的,处二万元以上二十万元以下的罚款;对其 直接负责的主管人员和其他直接责任人员处一万元以上二万 元以下的罚款;构成犯罪的,依照刑法有关规定追究刑事责任。 第一百零九条 高危行业、领域的生产经营单位未按照国 家规定投保安全生产责任保险的,责令限期改正,处五万元以 上十万元以下的罚款;逾期未改正的,处十万元以上二十万元 以下的罚款。 第一百一十条 生产经营单位的主要负责人在本单位发 生生产安全事故时,不立即组织抢救或者在事故调查处理期间 擅离职守或者逃匿的,给予降级、撤职的处分,并由应急管理 部门处上一年年收入百分之六十至百分之一百的罚款;对逃匿 的处十五日以下拘留;构成犯罪的,依照刑法有关规定追究刑 事责任。 生产经营单位的主要负责人对生产安全事故隐瞒不报、谎 报或者迟报的,依照前款规定处罚。 第一百一十一条 有关地方人民政府、负有安全生产监督 管理职责的部门,对生产安全事故隐瞒不报、谎报或者迟报的, 对直接负责的主管人员和其他直接责任人员依法给予处分;构 成犯罪的,依照刑法有关规定追究刑事责任。 第一百一十二条 生产经营单位违反本法规定,被责令改 正且受到罚款处罚,拒不改正的,负有安全生产监督管理职责 的部门可以自作出责令改正之日的次日起,按照原处罚数额按 日连续处罚。 第一百一十三条 生产经营单位存在下列情形之一的,负 有安全生产监督管理职责的部门应当提请地方人民政府予以 关闭,有关部门应当依法吊销其有关证照。生产经营单位主要 负责人五年内不得担任任何生产经营单位的主要负责人;情节 严重的,终身不得担任本行业生产经营单位的主要负责人: (一)存在重大事故隐患,一百八十日内三次或者一年内 四次受到本法规定的行政处罚的; (二)经停产停业整顿,仍不具备法律、行政法规和国家 标准或者行业标准规定的安全生产条件的; (三)不具备法律、行政法规和国家标准或者行业标准规 定的安全生产条件,导致发生重大、特别重大生产安全事故的; (四)拒不执行负有安全生产监督管理职责的部门作出的 停产停业整顿决定的。 第一百一十四条 发生生产安全事故,对负有责任的生产 经营单位除要求其依法承担相应的赔偿等责任外,由应急管理 部门依照下列规定处以罚款: (一)发生一般事故的,处三十万元以上一百万元以下的 罚款; (二)发生较大事故的,处一百万元以上二百万元以下的 罚款; (三)发生重大事故的,处二百万元以上一千万元以下的 罚款; (四)发生特别重大事故的,处一千万元以上二千万元以 下的罚款。 发生生产安全事故,情节特别严重、影响特别恶劣的,应 急管理部门可以按照前款罚款数额的二倍以上五倍以下对负 有责任的生产经营单位处以罚款。 第一百一十五条 本法规定的行政处罚,由应急管理部门 和其他负有安全生产监督管理职责的部门按照职责分工决定; 其中,根据本法第九十五条、第一百一十条、第一百一十四条 的规定应当给予民航、铁路、电力行业的生产经营单位及其主 要负责人行政处罚的,也可以由主管的负有安全生产监督管理 职责的部门进行处罚。予以关闭的行政处罚,由负有安全生产 监督管理职责的部门报请县级以上人民政府按照国务院规定 的权限决定;给予拘留的行政处罚,由公安机关依照治安管理 处罚的规定决定。 第一百一十六条 生产经营单位发生生产安全事故造成 人员伤亡、他人财产损失的,应当依法承担赔偿责任;拒不承 担或者其负责人逃匿的,由人民法院依法强制执行。 生产安全事故的责任人未依法承担赔偿责任,经人民法院 依法采取执行措施后,仍不能对受害人给予足额赔偿的,应当 继续履行赔偿义务;受害人发现责任人有其他财产的,可以随 时请求人民法院执行。 第七章 附则 第一百一十七条 本法下列用语的含义: 危险物品,是指易燃易爆物品、危险化学品、放射性物品 等能够危及人身安全和财产安全的物品。 重大危险源,是指长期地或者临时地生产、搬运、使用或 者储存危险物品,且危险物品的数量等于或者超过临界量的单 元(包括场所和设施)。 第一百一十八条 本法规定的生产安全一般事故、较大事 故、重大事故、特别重大事故的划分标准由国务院规定。 国务院应急管理部门和其他负有安全生产监督管理职责 的部门应当根据各自的职责分工,制定相关行业、领域重大危 险源的辨识标准和重大事故隐患的判定标准。 第一百一十九条 本法自 2021 年 9 月 1 日起施行。 注:根据《全国人民代表大会常务委员会关于修改<中华人民共和国 安全生产法>的决定》修改,使用前以公布的正式文本为准。
全国人民代表大会常务委员会关于修改 《中华人民共和国安全生产法》的决定 (2021 年 6 月 10 日第十三届全国人民代表大会常务委员会第二十九次 会议通过)
第十三届全国人民代表大会常务委员会第二十九次会议 决定对《中华人民共和国安全生产法》作如下修改: 一、将第三条修改为:“安全生产工作坚持中国共产党的 领导。 “安全生产工作应当以人为本,坚持人民至上、生命至上, 把保护人民生命安全摆在首位,树牢安全发展理念,坚持安全 第一、预防为主、综合治理的方针,从源头上防范化解重大安 全风险。 “安全生产工作实行管行业必须管安全、管业务必须管安 全、管生产经营必须管安全,强化和落实生产经营单位主体责 任与政府监管责任,建立生产经营单位负责、职工参与、政府 监管、行业自律和社会监督的机制。 ” 二、将第四条修改为:“生产经营单位必须遵守本法和其 他有关安全生产的法律、法规,加强安全生产管理,建立健全 全员安全生产责任制和安全生产规章制度,加大对安全生产资 金、物资、技术、人员的投入保障力度,改善安全生产条件, 加强安全生产标准化、信息化建设,构建安全风险分级管控和 隐患排查治理双重预防机制,健全风险防范化解机制,提高安 全生产水平,确保安全生产。 “平台经济等新兴行业、领域的生产经营单位应当根据本 行业、领域的特点,建立健全并落实全员安全生产责任制,加 强从业人员安全生产教育和培训,履行本法和其他法律、法规 规定的有关安全生产义务。 ” 三、将第五条修改为:“生产经营单位的主要负责人是本 单位安全生产第一责任人,对本单位的安全生产工作全面负 责。其他负责人对职责范围内的安全生产工作负责。 ” 四、将第八条改为两条,作为第八条、第九条,修改为: “第八条 国务院和县级以上地方各级人民政府应当根据国 民经济和社会发展规划制定安全生产规划,并组织实施。安全 生产规划应当与国土空间规划等相关规划相衔接。 “各级人民政府应当加强安全生产基础设施建设和安全生 产监管能力建设,所需经费列入本级预算。 “县级以上地方各级人民政府应当组织有关部门建立完善 安全风险评估与论证机制,按照安全风险管控要求,进行产业 规划和空间布局,并对位置相邻、行业相近、业态相似的生产 经营单位实施重大安全风险联防联控。 ” “第九条 国务院和县级以上地方各级人民政府应当加强 对安全生产工作的领导,建立健全安全生产工作协调机制,支 持、督促各有关部门依法履行安全生产监督管理职责,及时协 调、解决安全生产监督管理中存在的重大问题。 “乡镇人民政府和街道办事处,以及开发区、工业园区、 港区、风景区等应当明确负责安全生产监督管理的有关工作机 构及其职责,加强安全生产监管力量建设,按照职责对本行政 区域或者管理区域内生产经营单位安全生产状况进行监督检 查,协助人民政府有关部门或者按照授权依法履行安全生产监 督管理职责。 ” 五、将第九条改为第十条,修改为:“ 国务院应急管理部 门依照本法,对全国安全生产工作实施综合监督管理;县级以 上地方各级人民政府应急管理部门依照本法,对本行政区域内 安全生产工作实施综合监督管理。 “ 国务院交通运输、住房和城乡建设、水利、民航等有关 部门依照本法和其他有关法律、行政法规的规定,在各自的职 责范围内对有关行业、领域的安全生产工作实施监督管理;县 级以上地方各级人民政府有关部门依照本法和其他有关法律、 法规的规定,在各自的职责范围内对有关行业、领域的安全生 产工作实施监督管理。对新兴行业、领域的安全生产监督管理 职责不明确的,由县级以上地方各级人民政府按照业务相近的 原则确定监督管理部门。 “应急管理部门和对有关行业、领域的安全生产工作实施 监督管理的部门,统称负有安全生产监督管理职责的部门。负 有安全生产监督管理职责的部门应当相互配合、齐抓共管、信 息共享、资源共用,依法加强安全生产监督管理工作。 ” 六、增加一条,作为第十二条:“ 国务院有关部门按照职 责分工负责安全生产强制性国家标准的项目提出、组织起草、 征求意见、技术审查。国务院应急管理部门统筹提出安全生产 强制性国家标准的立项计划。国务院标准化行政主管部门负责 安全生产强制性国家标准的立项、编号、对外通报和授权批准 发布工作。国务院标准化行政主管部门、有关部门依据法定职 责对安全生产强制性国家标准的实施进行监督检查。 ” 七、增加一条,作为第十七条:“县级以上各级人民政府 应当组织负有安全生产监督管理职责的部门依法编制安全生 产权力和责任清单,公开并接受社会监督。 ” 八、将第十八条改为第二十一条,修改为:“生产经营单 位的主要负责人对本单位安全生产工作负有下列职责: “(一)建立健全并落实本单位全员安全生产责任制,加 强安全生产标准化建设; “(二)组织制定并实施本单位安全生产规章制度和操作 规程; “(三)组织制定并实施本单位安全生产教育和培训计划; “(四)保证本单位安全生产投入的有效实施; “(五)组织建立并落实安全风险分级管控和隐患排查治 理双重预防工作机制,督促、检查本单位的安全生产工作,及 时消除生产安全事故隐患; “(六)组织制定并实施本单位的生产安全事故应急救援 预案; “(七)及时、如实报告生产安全事故。 ” 九、将第二十二条改为第二十五条,修改为:“生产经营 单位的安全生产管理机构以及安全生产管理人员履行下列职 责: “(一)组织或者参与拟订本单位安全生产规章制度、操 作规程和生产安全事故应急救援预案; “(二)组织或者参与本单位安全生产教育和培训,如实 记录安全生产教育和培训情况; “(三)组织开展危险源辨识和评估,督促落实本单位重 大危险源的安全管理措施; “(四)组织或者参与本单位应急救援演练; “(五)检查本单位的安全生产状况,及时排查生产安全 事故隐患,提出改进安全生产管理的建议; “(六)制止和纠正违章指挥、强令冒险作业、违反操作 规程的行为; “(七)督促落实本单位安全生产整改措施。 “生产经营单位可以设置专职安全生产分管负责人,协助 本单位主要负责人履行安全生产管理职责。 ” 十、将第三十三条改为第三十六条,增加两款,作为第三 款、第四款:“生产经营单位不得关闭、破坏直接关系生产安 全的监控、报警、防护、救生设备、设施,或者篡改、隐瞒、 销毁其相关数据、信息。 “餐饮等行业的生产经营单位使用燃气的,应当安装可燃 气体报警装置,并保障其正常使用。 ” 十一、将第三十七条改为第四十条,第二款修改为:“生 产经营单位应当按照国家有关规定将本单位重大危险源及有 关安全措施、应急措施报有关地方人民政府应急管理部门和有 关部门备案。有关地方人民政府应急管理部门和有关部门应当 通过相关信息系统实现信息共享。 ” 十二、将第三十八条改为第四十一条,修改为:“生产经 营单位应当建立安全风险分级管控制度,按照安全风险分级采 取相应的管控措施。 “生产经营单位应当建立健全并落实生产安全事故隐患排 查治理制度,采取技术、管理措施,及时发现并消除事故隐患。 事故隐患排查治理情况应当如实记录,并通过职工大会或者职 工代表大会、信息公示栏等方式向从业人员通报。其中,重大 事故隐患排查治理情况应当及时向负有安全生产监督管理职 责的部门和职工大会或者职工代表大会报告。 “县级以上地方各级人民政府负有安全生产监督管理职责 的部门应当将重大事故隐患纳入相关信息系统,建立健全重大 事故隐患治理督办制度,督促生产经营单位消除重大事故隐 患。 ” 十三、将第四十一条改为第四十四条,增加一款,作为第 二款:“生产经营单位应当关注从业人员的身体、心理状况和 行为习惯,加强对从业人员的心理疏导、精神慰藉,严格落实 岗位安全生产责任,防范从业人员行为异常导致事故发生。 ” 十四、将第四十六条改为第四十九条,增加一款,作为第 三款:“矿山、金属冶炼建设项目和用于生产、储存、装卸危 险物品的建设项目的施工单位应当加强对施工项目的安全管 理,不得倒卖、出租、出借、挂靠或者以其他形式非法转让施 工资质,不得将其承包的全部建设工程转包给第三人或者将其 承包的全部建设工程支解以后以分包的名义分别转包给第三 人,不得将工程分包给不具备相应资质条件的单位。 ” 十五、将第四十八条改为第五十一条,第二款修改为:“国 家鼓励生产经营单位投保安全生产责任保险;属于国家规定的 高危行业、领域的生产经营单位,应当投保安全生产责任保险。 具体范围和实施办法由国务院应急管理部门会同国务院财政 部门、国务院保险监督管理机构和相关行业主管部门制定。 ” 十六、将第五十三条改为第五十六条,修改为:“生产经 营单位发生生产安全事故后,应当及时采取措施救治有关人 员。 “ 因生产安全事故受到损害的从业人员,除依法享有工伤 保险外,依照有关民事法律尚有获得赔偿的权利的,有权提出 赔偿要求。 ” 十七、将第五十四条改为第五十七条,修改为:“从业人 员在作业过程中,应当严格落实岗位安全责任,遵守本单位的 安全生产规章制度和操作规程,服从管理,正确佩戴和使用劳 动防护用品。 ” 十八、将第六十九条改为第七十二条,修改为:“承担安 全评价、认证、检测、检验职责的机构应当具备国家规定的资 质条件,并对其作出的安全评价、认证、检测、检验结果的合 法性、真实性负责。资质条件由国务院应急管理部门会同国务 院有关部门制定。 “承担安全评价、认证、检测、检验职责的机构应当建立 并实施服务公开和报告公开制度,不得租借资质、挂靠、出具 虚假报告。 ” 十九、将第七十条改为第七十三条,修改为:“负有安全 生产监督管理职责的部门应当建立举报制度,公开举报电话、 信箱或者电子邮件地址等网络举报平台,受理有关安全生产的 举报;受理的举报事项经调查核实后,应当形成书面材料;需 要落实整改措施的,报经有关负责人签字并督促落实。对不属 于本部门职责,需要由其他有关部门进行调查处理的,转交其 他有关部门处理。 “涉及人员死亡的举报事项,应当由县级以上人民政府组 织核查处理。 ” 二十、将第七十一条改为第七十四条,增加一款,作为第 二款:“因安全生产违法行为造成重大事故隐患或者导致重大 事故,致使国家利益或者社会公共利益受到侵害的,人民检察 院可以根据民事诉讼法、行政诉讼法的相关规定提起公益诉 讼。 ” 二十一、将第七十五条改为第七十八条,修改为:“负有 安全生产监督管理职责的部门应当建立安全生产违法行为信 息库,如实记录生产经营单位及其有关从业人员的安全生产违 法行为信息;对违法行为情节严重的生产经营单位及其有关从 业人员,应当及时向社会公告,并通报行业主管部门、投资主 管部门、自然资源主管部门、生态环境主管部门、证券监督管 理机构以及有关金融机构。有关部门和机构应当对存在失信行 为的生产经营单位及其有关从业人员采取加大执法检查频次、 暂停项目审批、上调有关保险费率、行业或者职业禁入等联合 惩戒措施,并向社会公示。 “负有安全生产监督管理职责的部门应当加强对生产经营 单位行政处罚信息的及时归集、共享、应用和公开,对生产经 营单位作出处罚决定后七个工作日内在监督管理部门公示系 统予以公开曝光,强化对违法失信生产经营单位及其有关从业 人员的社会监督,提高全社会安全生产诚信水平。 ” 二十二、将第七十六条改为第七十九条,修改为:“ 国家 加强生产安全事故应急能力建设,在重点行业、领域建立应急 救援基地和应急救援队伍,并由国家安全生产应急救援机构统 一协调指挥;鼓励生产经营单位和其他社会力量建立应急救援 队伍,配备相应的应急救援装备和物资,提高应急救援的专业 化水平。 “ 国务院应急管理部门牵头建立全国统一的生产安全事故 应急救援信息系统,国务院交通运输、住房和城乡建设、水利、 民航等有关部门和县级以上地方人民政府建立健全相关行业、 领域、地区的生产安全事故应急救援信息系统,实现互联互通、 信息共享,通过推行网上安全信息采集、安全监管和监测预警, 提升监管的精准化、智能化水平。 ” 二十三、将第七十七条改为第八十条,增加一款,作为第 二款:“乡镇人民政府和街道办事处,以及开发区、工业园区、 港区、风景区等应当制定相应的生产安全事故应急救援预案, 协助人民政府有关部门或者按照授权依法履行生产安全事故 应急救援工作职责。 ” 二十四、将第八十三条改为第八十六条,第一款修改为: “事故调查处理应当按照科学严谨、依法依规、实事求是、注 重实效的原则,及时、准确地查清事故原因,查明事故性质和 责任,评估应急处置工作,总结事故教训,提出整改措施,并 对事故责任单位和人员提出处理建议。事故调查报告应当依法 及时向社会公布。事故调查和处理的具体办法由国务院制定。” 增加一款,作为第三款:“负责事故调查处理的国务院有 关部门和地方人民政府应当在批复事故调查报告后一年内,组 织有关部门对事故整改和防范措施落实情况进行评估,并及时 向社会公开评估结果;对不履行职责导致事故整改和防范措施 没有落实的有关单位和人员,应当按照有关规定追究责任。 ” 二十五、将第八十九条改为第九十二条,修改为:“承担 安全评价、认证、检测、检验职责的机构出具失实报告的,责 令停业整顿,并处三万元以上十万元以下的罚款;给他人造成 损害的,依法承担赔偿责任。 “承担安全评价、认证、检测、检验职责的机构租借资质、 挂靠、出具虚假报告的,没收违法所得;违法所得在十万元以 上的,并处违法所得二倍以上五倍以下的罚款,没有违法所得 或者违法所得不足十万元的,单处或者并处十万元以上二十万 元以下的罚款;对其直接负责的主管人员和其他直接责任人员 处五万元以上十万元以下的罚款;给他人造成损害的,与生产 经营单位承担连带赔偿责任;构成犯罪的,依照刑法有关规定 追究刑事责任。 “对有前款违法行为的机构及其直接责任人员,吊销其相 应资质和资格,五年内不得从事安全评价、认证、检测、检验 等工作;情节严重的,实行终身行业和职业禁入。 ” 二十六、将第九十一条改为第九十四条,第一款修改为: “生产经营单位的主要负责人未履行本法规定的安全生产管 理职责的,责令限期改正,处二万元以上五万元以下的罚款; 逾期未改正的,处五万元以上十万元以下的罚款,责令生产经 营单位停产停业整顿。 ” 二十七、将第九十二条改为第九十五条,修改为:“生产 经营单位的主要负责人未履行本法规定的安全生产管理职责, 导致发生生产安全事故的,由应急管理部门依照下列规定处以 罚款: “(一)发生一般事故的,处上一年年收入百分之四十的 罚款; “(二)发生较大事故的,处上一年年收入百分之六十的 罚款; “(三)发生重大事故的,处上一年年收入百分之八十的 罚款; “(四)发生特别重大事故的,处上一年年收入百分之一 百的罚款。 ” 二十八、将第九十三条改为第九十六条,修改为:“生产 经营单位的其他负责人和安全生产管理人员未履行本法规定 的安全生产管理职责的,责令限期改正,处一万元以上三万元 以下的罚款;导致发生生产安全事故的,暂停或者吊销其与安 全生产有关的资格,并处上一年年收入百分之二十以上百分之 五十以下的罚款;构成犯罪的,依照刑法有关规定追究刑事责 任。 ” 二十九、将第九十四条改为第九十七条,修改为:“生产 经营单位有下列行为之一的,责令限期改正,处十万元以下的 罚款;逾期未改正的,责令停产停业整顿,并处十万元以上二 十万元以下的罚款,对其直接负责的主管人员和其他直接责任 人员处二万元以上五万元以下的罚款: “(一)未按照规定设置安全生产管理机构或者配备安全 生产管理人员、注册安全工程师的; “(二)危险物品的生产、经营、储存、装卸单位以及矿 山、金属冶炼、建筑施工、运输单位的主要负责人和安全生产 管理人员未按照规定经考核合格的; “(三)未按照规定对从业人员、被派遣劳动者、实习学 生进行安全生产教育和培训,或者未按照规定如实告知有关的 安全生产事项的; “(四)未如实记录安全生产教育和培训情况的; “(五)未将事故隐患排查治理情况如实记录或者未向从 业人员通报的; “(六)未按照规定制定生产安全事故应急救援预案或者 未定期组织演练的; “(七)特种作业人员未按照规定经专门的安全作业培训 并取得相应资格,上岗作业的。 ” 三十、将第九十五条改为第九十八条,修改为:“生产经 营单位有下列行为之一的,责令停止建设或者停产停业整顿, 限期改正,并处十万元以上五十万元以下的罚款,对其直接负 责的主管人员和其他直接责任人员处二万元以上五万元以下 的罚款;逾期未改正的,处五十万元以上一百万元以下的罚款, 对其直接负责的主管人员和其他直接责任人员处五万元以上 十万元以下的罚款;构成犯罪的,依照刑法有关规定追究刑事 责任: “(一)未按照规定对矿山、金属冶炼建设项目或者用于 生产、储存、装卸危险物品的建设项目进行安全评价的; “(二)矿山、金属冶炼建设项目或者用于生产、储存、 装卸危险物品的建设项目没有安全设施设计或者安全设施设 计未按照规定报经有关部门审查同意的; “(三)矿山、金属冶炼建设项目或者用于生产、储存、 装卸危险物品的建设项目的施工单位未按照批准的安全设施 设计施工的; “(四)矿山、金属冶炼建设项目或者用于生产、储存、 装卸危险物品的建设项目竣工投入生产或者使用前,安全设施 未经验收合格的。 ” 三十一、将第九十六条改为第九十九条,增加两项,作为 第四项、第八项:“(四)关闭、破坏直接关系生产安全的监 控、报警、防护、救生设备、设施,或者篡改、隐瞒、销毁其 相关数据、信息的; “(八)餐饮等行业的生产经营单位使用燃气未安装可燃 气体报警装置的。 ” 三十二、将第九十八条改为第一百零一条,修改为:“生 产经营单位有下列行为之一的,责令限期改正,处十万元以下 的罚款;逾期未改正的,责令停产停业整顿,并处十万元以上 二十万元以下的罚款,对其直接负责的主管人员和其他直接责 任人员处二万元以上五万元以下的罚款;构成犯罪的,依照刑 法有关规定追究刑事责任: “(一)生产、经营、运输、储存、使用危险物品或者处 置废弃危险物品,未建立专门安全管理制度、未采取可靠的安 全措施的; “(二)对重大危险源未登记建档,未进行定期检测、评 估、监控,未制定应急预案,或者未告知应急措施的; “(三)进行爆破、吊装、动火、临时用电以及国务院应 急管理部门会同国务院有关部门规定的其他危险作业,未安排 专门人员进行现场安全管理的;
“(四)未建立安全风险分级管控制度或者未按照安全风 险分级采取相应管控措施的; “(五)未建立事故隐患排查治理制度,或者重大事故隐 患排查治理情况未按照规定报告的。 ” 三十三、将第九十九条改为第一百零二条,修改为:“生 产经营单位未采取措施消除事故隐患的,责令立即消除或者限 期消除,处五万元以下的罚款;生产经营单位拒不执行的,责 令停产停业整顿,对其直接负责的主管人员和其他直接责任人 员处五万元以上十万元以下的罚款;构成犯罪的,依照刑法有 关规定追究刑事责任。 ” 三十四、将第一百条改为第一百零三条,增加一款,作为 第三款:“矿山、金属冶炼建设项目和用于生产、储存、装卸 危险物品的建设项目的施工单位未按照规定对施工项目进行 安全管理的,责令限期改正,处十万元以下的罚款,对其直接 负责的主管人员和其他直接责任人员处二万元以下的罚款;逾 期未改正的,责令停产停业整顿。以上施工单位倒卖、出租、 出借、挂靠或者以其他形式非法转让施工资质的,责令停产停 业整顿,吊销资质证书,没收违法所得;违法所得十万元以上 的,并处违法所得二倍以上五倍以下的罚款,没有违法所得或 者违法所得不足十万元的,单处或者并处十万元以上二十万元 以下的罚款;对其直接负责的主管人员和其他直接责任人员处 五万元以上十万元以下的罚款;构成犯罪的,依照刑法有关规 定追究刑事责任。 ” 三十五、将第一百零四条改为第一百零七条,修改为:“生 产经营单位的从业人员不落实岗位安全责任,不服从管理,违 反安全生产规章制度或者操作规程的,由生产经营单位给予批 评教育,依照有关规章制度给予处分;构成犯罪的,依照刑法 有关规定追究刑事责任。 ” 三十六、增加一条,作为第一百零九条:“高危行业、领 域的生产经营单位未按照国家规定投保安全生产责任保险的, 责令限期改正,处五万元以上十万元以下的罚款;逾期未改正 的,处十万元以上二十万元以下的罚款。 ” 三十七、增加一条,作为第一百一十二条:“生产经营单 位违反本法规定,被责令改正且受到罚款处罚,拒不改正的, 负有安全生产监督管理职责的部门可以自作出责令改正之日 的次日起,按照原处罚数额按日连续处罚。 ” 三十八、将第一百零八条改为第一百一十三条,修改为: “生产经营单位存在下列情形之一的,负有安全生产监督管理 职责的部门应当提请地方人民政府予以关闭,有关部门应当依 法吊销其有关证照。生产经营单位主要负责人五年内不得担任 任何生产经营单位的主要负责人;情节严重的,终身不得担任 本行业生产经营单位的主要负责人: “(一)存在重大事故隐患,一百八十日内三次或者一年 内四次受到本法规定的行政处罚的; “(二)经停产停业整顿,仍不具备法律、行政法规和国 家标准或者行业标准规定的安全生产条件的; “(三)不具备法律、行政法规和国家标准或者行业标准 规定的安全生产条件,导致发生重大、特别重大生产安全事故 的; “(四)拒不执行负有安全生产监督管理职责的部门作出 的停产停业整顿决定的。 ” 三十九、将第一百零九条改为第一百一十四条,修改为: “发生生产安全事故,对负有责任的生产经营单位除要求其依 法承担相应的赔偿等责任外,由应急管理部门依照下列规定处 以罚款: “(一)发生一般事故的,处三十万元以上一百万元以下 的罚款; “(二)发生较大事故的,处一百万元以上二百万元以下 的罚款; “(三)发生重大事故的,处二百万元以上一千万元以下 的罚款; “(四)发生特别重大事故的,处一千万元以上二千万元 以下的罚款。 “发生生产安全事故,情节特别严重、影响特别恶劣的, 应急管理部门可以按照前款罚款数额的二倍以上五倍以下对 负有责任的生产经营单位处以罚款。 ” 四十、将第一百一十条改为第一百一十五条,修改为:“本 法规定的行政处罚,由应急管理部门和其他负有安全生产监督 管理职责的部门按照职责分工决定;其中,根据本法第九十五 条、第一百一十条、第一百一十四条的规定应当给予民航、铁 路、电力行业的生产经营单位及其主要负责人行政处罚的,也 可以由主管的负有安全生产监督管理职责的部门进行处罚。予 以关闭的行政处罚,由负有安全生产监督管理职责的部门报请 县级以上人民政府按照国务院规定的权限决定;给予拘留的行 政处罚,由公安机关依照治安管理处罚的规定决定。 ” 四十一、将第一百一十三条改为第一百一十八条,第二款 修改为:“国务院应急管理部门和其他负有安全生产监督管理 职责的部门应当根据各自的职责分工,制定相关行业、领域重 大危险源的辨识标准和重大事故隐患的判定标准。 ” 四十二、对部分条文作以下修改: (一)将第二十条、第二十四条、第二十七条、第三十五 条、第四十条、第五十九条、第六十二条、第七十三条、第八 十六条、第一百零六条中的“安全生产监督管理部门 ”修改为 “应急管理部门 ”,第三十一条中的“安全生产监督管理部门 ” 修改为“负有安全生产监督管理职责的部门 ”,第四十条中的 “ 吊装 ”修改为“ 吊装、动火、临时用电 ”。 (二)将第十四条中的“生产安全事故责任人员 ”修改为 “生产安全事故责任单位和责任人员 ”。 (三)将第十九条中的“安全生产责任制 ”修改为“全员 安全生产责任制 ”。 (四)将第二十一条、第二十四条中的“道路运输单位 ” 修改为“运输单位 ”,“储存 ”修改为“储存、装卸 ”;将第 三十一条第二款中的“储存 ”修改为“储存、装卸 ”。 (五)将第三十九条第二款、第一百零二条第二项中的“锁 闭、封堵 ”修改为“ 占用、锁闭、封堵 ”,“出口 ”修改为“ 出 口、疏散通道 ”。 (六)将第六十四条中的“监督执法 ”修改为“行政执法 ”。 (七)删去第六十八条中的“行政 ”。 (八)将第八十四条中的“第八十七条 ”修改为“第九十 条 ”。 (九)删去第九十六条、第一百条、第一百零一条、第一 百零二条中的“可以 ”。 本决定自 2021 年 9 月 1 日起施行。 《中华人民共和国安全生产法》根据本决定作相应修改并对条文顺序作相应调整,重新公布。
|




















